Instance Verification Kit (IVK)
spin lock @ [5026+38+/linux-3.19-rc1/drivers/net/wireless/cw1200/cw1200_spi.c]
Instance Signature: lock
|
The Matching Pair Graph:
|
|
Function Name
|
Control Flow Graph (CFG)
|
Events Flow Graph (EFG)
|
Source Correspondence
|
|
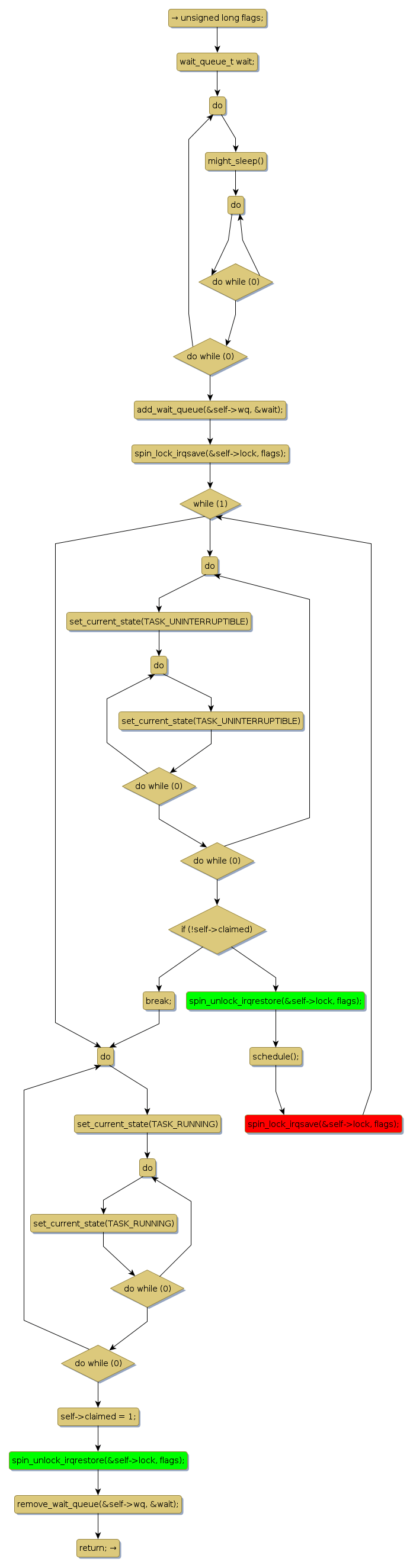
cw1200_spi_lock
|
|
|
[4682+15+/linux-3.19-rc1/drivers/net/wireless/cw1200/cw1200_spi.c]
|